{{ 'fb_in_app_browser_popup.desc' | translate }} {{ 'fb_in_app_browser_popup.copy_link' | translate }}

{{ 'in_app_browser_popup.desc' | translate }}

2.4風險管理

 

為建立本公司風險管理制度,確保本行之健全經營與發展,作為業務風險管理及執行遵守之依據,特依金融監督管理委員會頒布之「金融控股公司及銀行業內部控制及稽核制度實施辦法」規範,訂定本行「風險管理實務守則」,並經董事會核准通過。依據本政策建立辨識、衡量、改善及追蹤之有效風險控管機制流程。

 

 

內部稽核

本公司稽核室隸屬於董事會,協助董事會及經理人檢查及覆核內部控制制度之缺失及衡量營運之效果與效率,並適時提供改進建議,以確保內部控制制度得以持續有效實施。依據公司業務、管理需求及相關法令規定配置適任之內部稽核主管及人員各一名。本公司內部稽核主管之任免,需經董事會通過;內部稽核人員之任免、考評、薪資報酬係由稽核主管簽報董事長核定。
依據證期局頒布的「公開發行公司建立內部控制制度處理準則」制定「內部控制制度」及「內部稽核實施細則」,作為內部稽核執行依歸,稽核室每年依據風險評估之結果,編製年度稽核計畫,藉以檢查及評估內部控制執行情形,並適時提供改進建議,以確保內部控制制度得以持續有效實施。此外,稽核室每年依規定覆核公司各單位之自行檢查報告,並同前述內部稽核結果及改善情形,提供董事會及總經理評估整體內部控制制度有效性及出具內部控制制度聲明書之依據,此聲明書依規定刊登於年報、股票公開發行說明會及公開說明書中,年度內部稽核計畫、稽核計畫時實施情形、內部控制缺失及異常事項改善情形等皆依規定在公開資訊觀測站中完成申報。

氣候變遷風險管理

因全球暖化導致的極端氣候,以及近年來環保節能意識高漲,本公司需善盡其企業社會責任。為因應氣候變遷後所帶來之衝擊,公司內部不定期開會,討論如何應對氣候變遷風險與機會評估,更參考「氣候相關財務揭露建議(Task Force on Climate-related Financial Disclosures, TCFD)」,進行本公司對氣候相關風險與機會之管理與揭露。並依據評估結果後通過執行,期望減少能源消耗並降低碳排放,提升減碳管理績效,以落實企業永續發展之目標。本公司未來可能面臨的重大衝擊,及其因應對策請見下表。

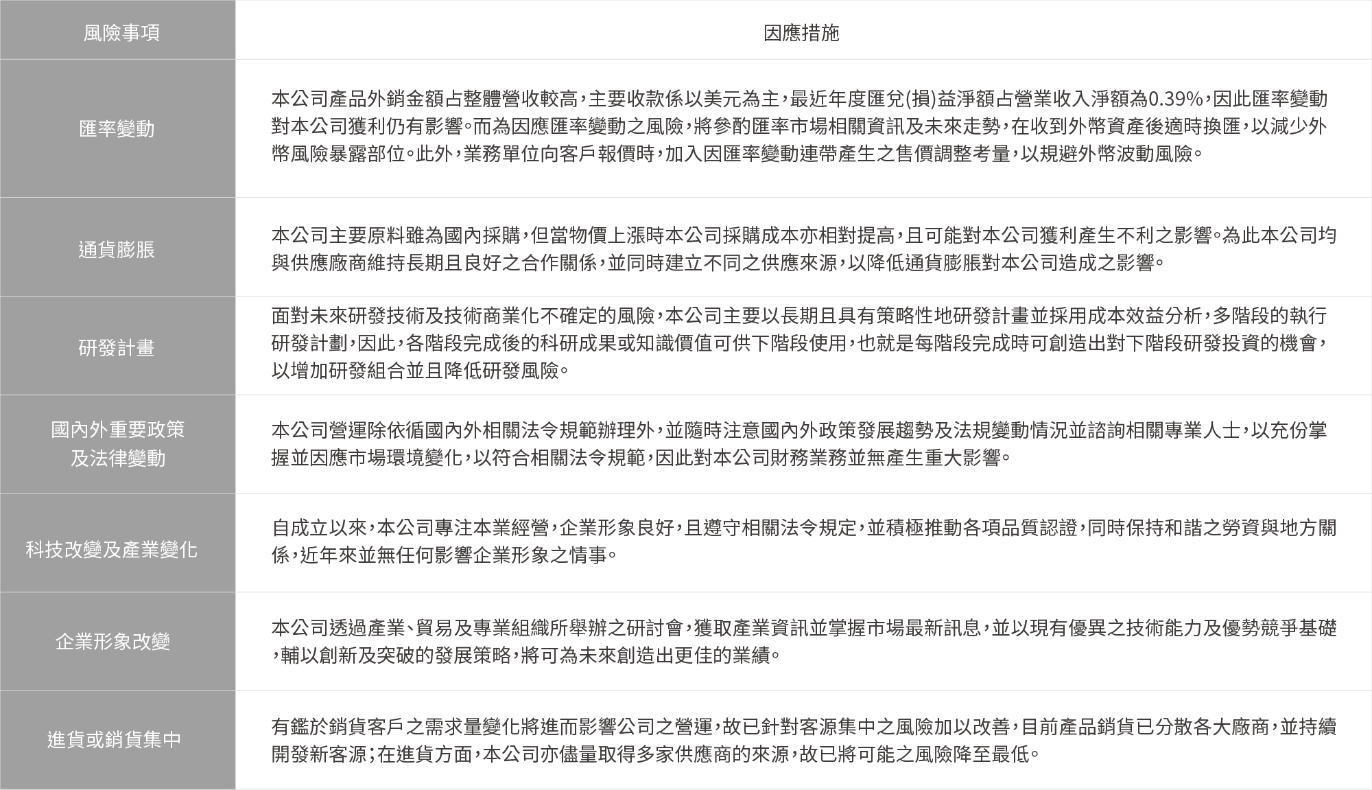
本公司之風險管理針對各單位潛在風險之認知、辨識、分析、衡量,進而選擇合適的方案加以控制、處理、監督並改進風險管理計劃,並依風險的特性與影響層級,予以集中管理與分層執行,使所有風險均能隨時有效掌控。本公司主要風險事項及因應措施如下: